0.9,THD<15%) 支持雙繞組 Flyback 拓撲,外驅MOS管,原邊反饋LED 恒流控制芯片">
首頁 >> 產品中心 >> BPS晶豐明源 >> AC/DC隔離高PF
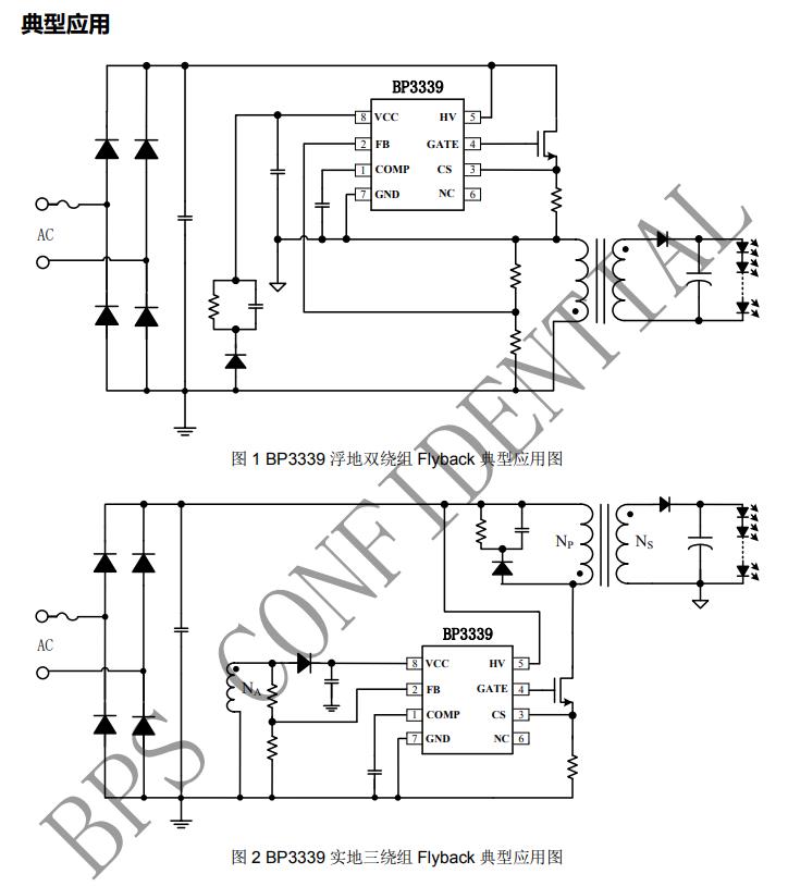
BP3339 是一款單級 APFC 的高精度原邊反饋LED 恒流控制芯片,適用于 90Vac-277Vac 全范圍輸入電壓。 BP3339 芯片采用固定導通時間的控制機制,能夠實現功率因數校正的高 PF。內置 THD 優化模塊進一步降低了 THD。開關工作在臨界導通模式,降低開關損耗及 EMI,提升變壓器的利用率。
優勢 輸入90-277Vac 高 PF 低 THD(PF>0.9,THD<15%) 支持雙繞組 Flyback 拓撲,無需輔助繞組 內置高壓啟動,啟動時間<500mS 高精度電流參考(+/-3%) 優異的線性、負載調整率 臨界導通模式 低工作電流 VCC 欠壓鎖定 逐周期限流 輸出開路/短路保護 過溫降電流 支持 SOP-8 封裝
應用領域 LED 內置/外置電源 高性能燈具





| 產品型號 | 封裝 | MOS內阻 | MOS耐壓 | 反激/升降壓 | 內置保護 | 輸出功率 @Vin:85V-265V(W) | 輸出功率 @Vin:176V-265V(W) |
| BP3336B | SOP8 | 4.8Ω | 650V | Y | OTP/OVP | <10W | <16W |
| BP3336D | SOP8 | 2.15Ω | 650V | Y | OTP/OVP | <13W | <18W |
| BP3337E | DIP7 | 1.1Ω | 650V | Y | OTP/OVP | <24W | <40W |
| BP3339 | SOP8 | / | / | Y | OTP/OVP | - | - |