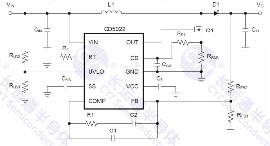
CYT5022是一款適用于Boost和SEPIC拓撲控制器。該器件包含實施單端主要拓撲所需的全部特性。輸出電壓調節基于電流模式控制,這不僅簡化了環路補償的設計,同時還能夠提供 固有的輸入電壓前饋。 CD5022包含一個啟動穩壓器,該穩壓器能 夠在 6V至 60V的寬輸入范圍內工作。PWM 控 制器專為高速性能而設計,包含一個振蕩器, 振蕩器頻率范圍高達2.2MHz,總傳播延遲低于 100ns。其它功能還包括誤差放大器、精密基準、 輸入欠壓鎖定、逐周期電流限制、斜坡補償、 軟啟動、外同步功能和過熱保護。
產品特征 ? 內部 60V啟動穩壓器 ? 1A峰值驅動電流 ? VIN范圍:6V至60V ? 可調UVLO回差 ? 逐周期過流保護 ? 支持外時鐘同步 ? 單個電阻設置振蕩器頻率 ? 斜坡補償 ? 可調軟啟動 ? 封裝形式:VSSOP10
應用領域 ? 升壓轉換器/SEPIC轉換器



| Model | Function | Control Mode | Input Voltage | Temperature | Maximum Duty | Packaging form | CORR TI |
| CD5022 | Current mode boost, SEPIC And flyback control. | Based on current mode control | 6V-60V | -40℃~125℃ | 0.9 | VSSOP-10 | LM5022 |
| CD5021 | Off-line PWM PW control | 8V-30V | -40℃~125℃ | 0.85 | VSSOP-8 | LM5021 | |
| CD5041 | Cascade PWM control | 15V-90V | -40℃~125℃ | — | TSSOP-16/WSON-16 | LM5041 | |
| CD5032 | Current-mode high voltage PWM control | 13V-100V | -40℃~125℃ | 0.76 | TSSOP-16 | LM5032 | |
| CD5020 | Current-mode high voltage PWM control | 13V~80V | -40℃~125℃ | 0.8 | VSSOP-10 | LM5020 | |
| CD5020A | Current-mode high voltage PWM control | 13V~90V | -40℃~125℃ | 0.8 | VSSOP-10/WSON-10 | LM5020A | |
| CD5026 | Current-mode active clamping PWM control | 13V~100V | -40℃~125℃ | 0.76 | TSSOP-16/WSON-16 | LM5026 | |
| CD5030 | Current-mode high-voltage PWM push-pull control | 14V~90V | -40℃~125℃ | 0.5 | VSSOP-10/WSON-10 | LM5030 | |
| CD5025 | Voltage source active clamping PWM control | Feedforward voltage mode control | 13V~100V | -40℃~125℃ | 0.8 | TSSOP-16/WSON-16 | LM5025 |
| CD5035 | Half-bridge topology power conversion PWM control | Voltage control mode | 13V~100V | -40℃~125℃ | 0 | HTSSOP-20/WQFN-24 | LM5035 |