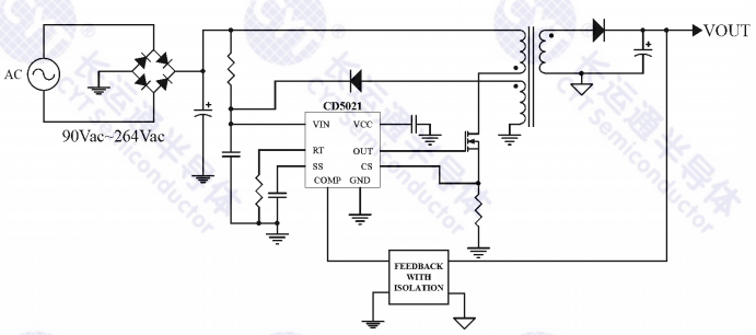
CYT5021離線式脈寬調制 (PWM) 控制器 采用電流模式控制包含實現高效離線式單端 反激/正激電源轉換器所需的所有特性。 CD5021具有超低啟動電流特性,可最大 程度降低高壓啟動電路的功耗。跳周期模式 可降低輕負載條件下的功耗,從而實現節能 應用。 CD5021包括輸入欠壓保護、逐周期電流 限制、過載打嗝保護、斜坡補償、軟啟動和 振蕩器同步功能。該芯片可通過單個電阻設 定振蕩器頻率高達1MHz,總傳播延時小于 100ns。
產品特征 ? 超低啟動電流 (最大25μA) ? 電流模式控制 ? 跳周期模式可降低待機功耗 ? 單電阻設置振蕩器頻率 ? 支持外時鐘同步 ? 可調軟啟動 ? 0.7A 峰值電流柵極驅動器 ? 光耦接口 ? 最大占空比限制 80% ? 斜坡補償 ? 逐周期過流保護 ? 持續過載打嗝保護 ? 前沿消隱 ? 封裝形式:VSSOP8
應用領域 ? AC/DC電源或者DC/DC電源




| Model | Function | Control Mode | Input Voltage | Temperature | Maximum Duty | Packaging form | CORR TI |
| CD5022 | Current mode boost, SEPIC And flyback control. | Based on current mode control | 6V-60V | -40℃~125℃ | 0.9 | VSSOP-10 | LM5022 |
| CD5021 | Off-line PWM PW control | 8V-30V | -40℃~125℃ | 0.85 | VSSOP-8 | LM5021 | |
| CD5041 | Cascade PWM control | 15V-90V | -40℃~125℃ | — | TSSOP-16/WSON-16 | LM5041 | |
| CD5032 | Current-mode high voltage PWM control | 13V-100V | -40℃~125℃ | 0.76 | TSSOP-16 | LM5032 | |
| CD5020 | Current-mode high voltage PWM control | 13V~80V | -40℃~125℃ | 0.8 | VSSOP-10 | LM5020 | |
| CD5020A | Current-mode high voltage PWM control | 13V~90V | -40℃~125℃ | 0.8 | VSSOP-10/WSON-10 | LM5020A | |
| CD5026 | Current-mode active clamping PWM control | 13V~100V | -40℃~125℃ | 0.76 | TSSOP-16/WSON-16 | LM5026 | |
| CD5030 | Current-mode high-voltage PWM push-pull control | 14V~90V | -40℃~125℃ | 0.5 | VSSOP-10/WSON-10 | LM5030 | |
| CD5025 | Voltage source active clamping PWM control | Feedforward voltage mode control | 13V~100V | -40℃~125℃ | 0.8 | TSSOP-16/WSON-16 | LM5025 |
| CD5035 | Half-bridge topology power conversion PWM control | Voltage control mode | 13V~100V | -40℃~125℃ | 0 | HTSSOP-20/WQFN-24 | LM5035 |