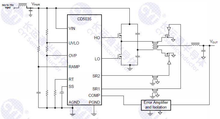
CYT5035 PWM控制器是一款前饋電 壓模式控制PWM控制器,最高工作電 壓105V。高端和低端柵極驅動器均具有 峰值2A的灌電流能力。內置高壓啟動穩 壓器,其它功能包括輸入欠壓保護 (UVLO)、輸入過壓保護(OVP)、 雙模式過流保護、與外部時鐘同步功 能。可通過外部單個電阻器對振蕩器頻 率進行設置,最高設置頻率可達 1MHz。
產品特征 ? 105V、2A半橋柵極驅動器 ? 同步整流控制輸出延遲可調 ? 高壓啟動穩壓器 ? 前饋電壓模式控制 ? 單電阻設置工作頻率 ? 外同步功能 ? 輸入欠壓保護可調 ? 輸入過壓保護 ? 熱關斷保護 ? 可調軟啟動 ? 逐周期過流保護 ? 過流打嗝保護 ? 封裝形式:HTSSOP20、WQFN24
應用領域 ? DC/DC電源



| Model | Function | Control Mode | Input Voltage | Temperature | Maximum Duty | Packaging form | CORR TI |
| CD5022 | Current mode boost, SEPIC And flyback control. | Based on current mode control | 6V-60V | -40℃~125℃ | 0.9 | VSSOP-10 | LM5022 |
| CD5021 | Off-line PWM PW control | 8V-30V | -40℃~125℃ | 0.85 | VSSOP-8 | LM5021 | |
| CD5041 | Cascade PWM control | 15V-90V | -40℃~125℃ | — | TSSOP-16/WSON-16 | LM5041 | |
| CD5032 | Current-mode high voltage PWM control | 13V-100V | -40℃~125℃ | 0.76 | TSSOP-16 | LM5032 | |
| CD5020 | Current-mode high voltage PWM control | 13V~80V | -40℃~125℃ | 0.8 | VSSOP-10 | LM5020 | |
| CD5020A | Current-mode high voltage PWM control | 13V~90V | -40℃~125℃ | 0.8 | VSSOP-10/WSON-10 | LM5020A | |
| CD5026 | Current-mode active clamping PWM control | 13V~100V | -40℃~125℃ | 0.76 | TSSOP-16/WSON-16 | LM5026 | |
| CD5030 | Current-mode high-voltage PWM push-pull control | 14V~90V | -40℃~125℃ | 0.5 | VSSOP-10/WSON-10 | LM5030 | |
| CD5025 | Voltage source active clamping PWM control | Feedforward voltage mode control | 13V~100V | -40℃~125℃ | 0.8 | TSSOP-16/WSON-16 | LM5025 |
| CD5035 | Half-bridge topology power conversion PWM control | Voltage control mode | 13V~100V | -40℃~125℃ | 0 | HTSSOP-20/WQFN-24 | LM5035 |